優良産廃処理業者に認定されました! |大同産業株式会社-建築廃材・産業廃棄物中間処理(千葉県・東京都)
HOMEへ戻る
千葉 産業廃棄物中間処理業者なら大同産業株式会社!
サービス一覧
解体工事
建設工事
舗装工事
とび土木工事
駐車場工事
建設廃材の中間処理
再生砕石の販売
ご利用料金案内
対応エリア
大同産業について
会社概要
大同産業株式会社の沿革
基本理念
ISO14001
優良産廃処理業者に認定!
一般廃棄物処理業
の許可取得!
プライバシーポリシー
解体工事業協同組合
理事長就任の報告
2025年 新年の挨拶
2024年度 通常総会
2023年度 通常総会
合同災害訓練
2026年 官民共同防災訓練
2025年 消防合同災害訓練
2025年 県警 搬送訓練
2024年 消防 災害訓練
2023年 消防 災害訓練
過去の災害訓練はここから
お問い合わせ
お問い合わせはこちら
アクセス
アクセス方法について
大同産業株式会社
千葉県八街市八街
へ199−256
TEL:043−443−1121
FAX:043−444−2961
リンクについて
当社へのリンクについて
関連リンク
千葉県解体工事業協同組合
千葉県産業資源循環協
解説
リサイクルについて
建築廃材中間処理について
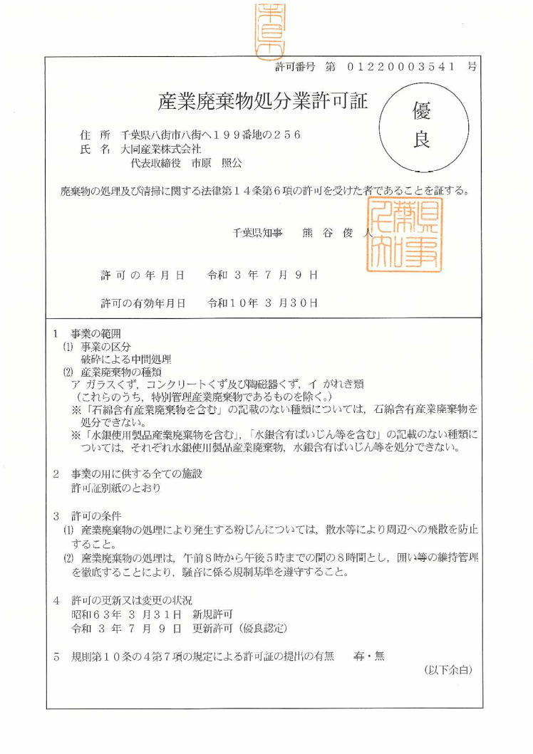
優良産廃処理業者 認定
当社は、通常の許可基準よりも厳しい基準をクリアした優良な産廃処理業者として、千葉県に認定されています。
(許可日 令和3年7月9日 有効年月日 令和10年3月30日)
→優良認定業者とは?
産業廃棄物処分業許可証
産業廃棄物収集運搬業許可証